学校要闻

我院在湖北省第十三届“挑战杯”大学生创业计划竞赛中荣获1银13铜

发布者:组宣部发布时间:2024-09-13浏览次数:440

省级银奖获奖团队师生合影

省级银奖获奖证书


省级铜奖获奖证书

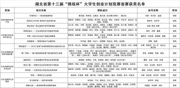
获奖名单

网讯(通讯员 赵云飞)近日,“创新湖北·青力青为”湖北省第十三届“挑战杯”大学生创业计划竞赛决赛获奖名单揭晓,我荣获省级银奖1铜奖13项,获奖数目和质量再创历史新高。

学院从2023年12月启动校赛以来,积极挖掘优质团队、项目,不断优化项目培育机制,构建了多元主体参与、全链条团队培训的科创实践育人格局。本届校赛吸引119支团队1000余名学子参加,历经校赛评选、专家培训辅导、“一对一”指导,打磨选送17件作品参省赛,最终共有14件作品脱颖而出,获得佳绩

面向未来,我将进一步贯彻落实教育、科技、人才“三位一体”战略部署和教育强国建设要求,继续发挥“挑战杯”等赛事育人功能,不断挖掘创新创业项目,激发法商学子的创新精神,优化作品质量,提升项目核心竞争力,强化科创实践育人的引领力、组织力、服务力,力争在创新创业实践育人工作上实现新突破,为学院创新人才培养贡献青春力量。

据悉,大赛由共青团湖北省委、湖北省教育厅、湖北省人力资源和社会保障厅、湖北省科学技术协会、湖北省学生联合会主办,湖北工业大学承办大赛共设科技创新和未来产业、乡村振兴和农业农村现代化、生态文明建设和绿色低碳发展、文化创意和区域交流合作、社会治理和公共服务五个竞赛类别,来自121所高校和职业院校的1717个团队成功入围省赛,共评选出金奖项目167个,银奖项目316个,铜奖项目1116个。

(责任编辑:邢宇 审核:单敏)

返回原图
/

?